PoD Process Flows Overview
Port of Dover
Port of Dover Process Overview
CALIDUS WMS
4th December 2025 - 2.00
Reference: REQ 350229
Introduction
This document is intended to outline the transactional process flows in use at Port Of Dover from a Calidus systems perspective.
For further information about using any of the Calidus systems in this document please refer to the individual system user guides.
SYSTEMS IN USE
SYSTEMS
| System | Primary Purpose | Primary Device |
|---|---|---|
| Bay Diary | To manage bookings on to Warehouse and Container Yard Bays | PC |
| TCM (Container Yard) | To complete and track movements within the Container Yard | Tablet |
| WMS | To track movements within the warehouse | PC |
| WCS | To complete movements generated by the WMS in an audited fashion | RF |
No longer in use/optional usage.
| System | Primary Purpose | Primary Device |
|---|---|---|
| Traffic Control | To capture signatures upon departure from the site | Tablet |
| Portal | To allow PoD customers to create / manage Bookings | PC |
| Vision | To provide a management level overview of performance | PC |
SOLUTION MAP
PROCESS FLOWS
Each of the following sections contains a process flow diagram. Each diagram provides an end to end flow of the system steps required to complete a specific process.
Below is an example of a Process Flow diagram. There is a key to the left of the diagram to explain the segments and shapes used to describe each process flow.
In addition to these diagrams, for each process there is a step by step guide including screenshots for each step involved.
INBOUND
FULL CONTAINER DELIVERY
Goods receipt of a container
VESSEL (IMPORT)
PROCESS FLOW
EXAMPLE
Step 1 - WMS - Add the Vessel that will be delivering the containers
Step 2 - WMS - Add the Voyage reference for this Vessel's trip
Note - All GRN's linked to this Voyage will be displayed in the Receipts tab
Step 3 - WMS - Add the GRN (1 per container to be delivered)
Note - An EDI inbound flow will create the GRN's with the required information populated
Step 4 - TCM - Locate the Job in WIP and select it
Step 5 - TCM - Available tasks will display. Select the appropriate task to start the move
Step 6 - TCM - A list of suitable storage locations for the container will display. Select the desired location
Step 7 - TCM - The task being completed is summarised. Press Confirm to complete the task
A notification bar displays at the top of the screen to confirm that the task has been completed successfully
ROAD (EXPORT)
PROCESS FLOW
EXAMPLE
Step 1 - WMS - Add the GRN
Note - An EDI inbound flow will create the GRN's with the required information populated, including pallet details
Step 2 - Bay Diary - Select a Time for the Booking
Step 3 - Bay Diary - Add the Booking (Full Container Delivery) and link the GRN
Step 4 - Bay Diary - "Arrive" the Booking
Step 5 - Bay Diary - Print the Ticket
Note - Print Dialog will open in a new window with Temporary Access Pass displayed
Step 6 - TCM - Locate the Job in WIP and select it
Step 7 - TCM - Confirm the Vehicle Registration
Step 8 - TCM - Available tasks will display. Select the appropriate task to start the move
Step 8 - TCM - A list of suitable storage locations for the container will display. Select the desired location
Step 9 - TCM - The task being completed is summarised. Press Confirm to complete the task
A notification bar displays at the top of the screen to confirm that the task has been completed successfully
Bay Diary booking status is updated to "Processed"
BREAK BULK (PALLETS) DELIVERY
Goods receipt of pallets
VESSEL (IMPORT)
PROCESS FLOW
EXAMPLE
Step 1 - WMS - Add the Vessel that will be delivering the containers
Step 2 - WMS - Add the Voyage reference for this Vessels trip
Note - All GRN's linked to this Voyage will be displayed in the Receipts tab
Step 3 - WMS - Add the GRN
Note - An EDI inbound flow will create the GRN's with the required information populated, including pallet details
Step 4 - WCS - Receipt Pallets
Step 5 - WCS - Put-away Pallets
Receipt status updated to "Putaway Confirmed" in WMS
ROAD (EXPORT)
PROCESS FLOW
EXAMPLE
Step 1 - WMS - Add the GRN
Note - An EDI inbound flow will create the GRN's with the required information populated, including pallet details
Step 2 - Bay Diary - Select a Time for the Booking
Step 3 - Bay Diary - Add the Booking (Inbound) and link the GRN
Step 4 - Bay Diary - "Arrive" the Booking
Step 5 - Bay Diary - Print the Ticket
Note - Print Dialog will open in a new window with Temporary Access Pass displayed
Step 6 - WCS - Receipt Pallets
Step 7 - WCS - Put-away Pallets
Receipt status updated to "Putaway Confirmed" in WMS
Bay Diary booking status is updated to "Processed"
EMPTY CONTAINER DELIVERY
Receipt of an empty container
ROAD / VESSEL
PROCESS FLOW
EXAMPLE
Step 1 - TCM - Select either "Inbound Road" or "Inbound Vessel" from the Processes section of the Burger menu
Step 2 - TCM - Add the task header and detail records and confirm the entries (multiple containers can be added against a single booking)
Step 3 - TCM - Locate the Job in WIP and select it
Step 4 - TCM - Confirm the job details
Step 5 - TCM - Available tasks will display. Select the appropriate task to start the move
Step 6 - TCM - A list of suitable storage locations for the container will display. Select the desired location
Step 7 - TCM - The task being completed is summarised. Press Confirm to complete the task
A notification bar displays at the top of the screen to confirm that the task has been completed successfully
OUTBOUND
Sales Order of a full container
FULL CONTAINER COLLECTION
ROAD (IMPORT)
PROCESS FLOW
EXAMPLE
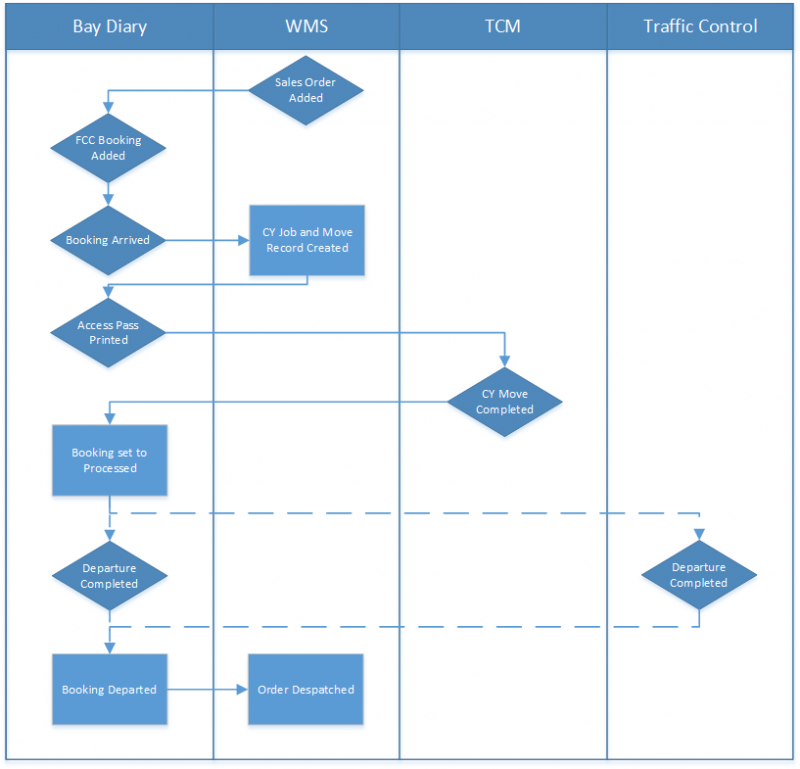
Step 1 - WMS - Add the Sales Order
Step 2 - Bay Diary - Select a Time for the Booking
Step 3 - Bay Diary - Add the Booking (Outbound) and link the Sales Order
Step 4 - Bay Diary - "Arrive" the Booking
Step 5 - Bay Diary - Print the Ticket
Note - Print Dialog will open in a new window with Temporary Access Pass displayed
Step 6 - TCM - Locate the Job in WIP and select it
Step 7 - TCM - Available tasks will display. Select the appropriate task to start the move
Step 8 - TCM - Confirm the move details before starting the task
Step 9 - TCM - The task being completed is summarised. Press Confirm to complete the task
A notification bar displays at the top of the screen to confirm that the task has been completed successfully
Bay Diary booking status is updated to "Processed"
Step 10 - Traffic Control - Optional - no longer in use - Locate the Booking in Traffic Control, and select Depart [
[File:PoD-Process-64.png|800px]]
Step 11 - Traffic Control - Optional - no longer in use - Capture Signature and then select Depart
A notification bar displays at the top of the screen to confirm that the booking has been departed
Bay Diary booking status is updated to "Departed" and the Departure Time has been set
Note: As Traffic Control is no longer in use, manually set the Bay Diary booking status is updated to "Departed"
Sales Order status is updated to "9 - Despatched"
VESSEL (EXPORT)
PROCESS FLOW
EXAMPLE
Step 1 - WMS - Add the Sales Order
Note - "Request Type" is E and "Customer Ref." is Voyage Reference
Step 2 - TCM - Add the task header and detail records and confirm the entries (multiple containers can be added against a single booking)
Step 3 - WMS - Allocate the order in Sales Order Maintenance Header
Step 4 - TCM - Locate the Job in WIP and select it
Step 5 - TCM - Available tasks will display. Select the appropriate task to start the move
Step 6 - TCM - Confirm the move details before starting the task
Step 7 - TCM - The task being completed is summarised. Press Confirm to complete the task
A notification bar displays at the top of the screen to confirm that the task has been completed successfully
Step 8 - WMS - Despatch the Order
Information pop-up displays to confirm the order has been despatched
BREAK BULK (PALLETS) COLLECTION
Sales Order of pallets
ROAD (IMPORT)
PROCESS FLOW
EXAMPLE
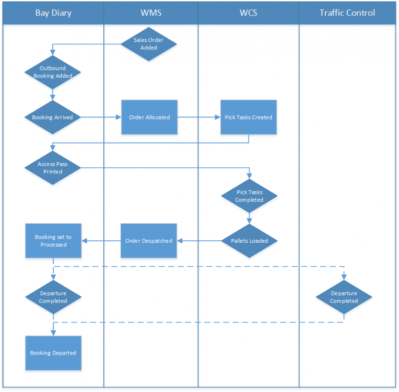
Step 1 - WMS - Add the Sales Order
Step 2 - Bay Diary - Select a Time for the Booking
Step 3 - Bay Diary - Add the Booking (Outbound) and link the Sales Order
Step 4 - Bay Diary - "Arrive" the Booking
Sales Order status is updated to "5 - Pick List". WCS Tasks added
Step 5 - Bay Diary - Print the Ticket
Note - Print Dialog will open in a new window with Temporary Access Pass displayed
Step 6 - WCS - Pick the Pallets
Step 7 - WCS - Load the Order
Sales Order status is updated to "9 - Despatched"
Bay Diary booking status is updated to "Processed"
Step 8 - Traffic Control - Optional - no longer in use - Locate the Booking in Traffic Control, and select Depart
Step 9 - Traffic Control - Optional - no longer in use - Capture Signature and then select Depart
A notification bar displays at the top of the screen to confirm that the booking has been departed
Bay Diary booking status is updated to "Departed" and the Departure Time has been set
Note: As Traffic Control is no longer in use, manually set the Bay Diary booking status is updated to "Departed"
VESSEL (EXPORT)
PROCESS FLOW
EXAMPLE
Step 1 - WMS - Add the Sales Order
Note - "Request Type" is E and "Customer Ref." is Voyage Reference
Step 2 - WMS - Allocate the order in Sales Order Maintenance Header and Generate Pick List
The Picklist will print on the users default printer
Pick tasks are sent to the WCS
Step 3 - WCS - Pick the Pallets
Step 4 - WMS - Despatch the Order
Information pop-up displays to confirm the order has been despatched
TAKING IT FURTHER
Sales Orders can be grouped using Pick Waves. This allows them to be Allocated, Picked, and Despatched together
Step 1 - WMS - Open Pick Wave Maintenance
Note - "Order Status" and "Request Type" can be used to filter the results
Step 2 - WMS - Build the Route Load by ticking the relevant orders and pressing Save
Note - The Load number will then be assigned
Step 3 - WMS - Allocate the Route/Load
Step 4 - WMS - Send the Route/Load out for Picking
Picklists will print for each order on the Route/Load
Complete the picks on the RF as normal
Step 5 - WMS - Despatch the Route/Load (all orders will be despatched)
EMPTY CONTAINER COLLECTION
Collection of empty containers
ROAD (IMPORT)
PROCESS FLOW
EXAMPLE
Step 1 - Bay Diary - Select a Time for the Booking
Step 2 - Bay Diary - Add the Booking (Empty Collection) and enter the Container Type
Step 3 - Bay Diary - "Arrive" the Booking
Step 4 - Bay Diary - Print the Ticket
Note - Print Dialog will open in a new window with Temporary Access Pass displayed
Step 5 - TCM - Locate the Job in WIP and select it
Step 6 - TCM - Available tasks will display. Select the appropriate task to start the move
Step 7 - TCM - Select the location that the Empty Container is stored in
Step 8 - TCM - Select the Empty Container
Step 9 - TCM - Confirm the move details before starting the task
Step 10 - TCM - The task being completed is summarised. Press Confirm to complete the task
A notification bar displays at the top of the screen to confirm that the task has been completed successfully
Bay Diary booking status is updated to "Processed"
Step 11 - Traffic Control - Optional - no longer in use - Locate the Booking in Traffic Control, and select Depart
Step 12 - Traffic Control - Optional - no longer in use - Capture Signature and then select Depart
A notification bar displays at the top of the screen to confirm that the booking has been departed
Bay Diary booking status is updated to "Departed" and the Departure Time has been set
Note: As Traffic Control is no longer in use, manually set the Bay Diary booking status is updated to "Departed"
VESSEL (EXPORT)
PROCESS FLOW
EXAMPLE
Step 1 - TCM - Add the Outbound Vessel Tasks
Step 2 - TCM - Confirm the tasks
Step 3 - TCM - Locate the Job in WIP and select it
Step 4 - TCM - Select the container that is being moved
Step 5 - TCM - Confirm the move details before starting the task
Step 6 - TCM - Move the container on to the bay and Confirm the task
A notification bar displays at the top of the screen to confirm that the task has been completed successfully
MAINTENANCE
DESTUFFING
Transferring the stock held within a container into the warehouse
ROAD (YARD)
PROCESS FLOW
EXAMPLE
Note - Before a Container can be "Destuffed" it must have been receipted into the Container Yard (see Inbound - Full Container Delivery)
Step 1 - Bay Diary - Select a Time for the Booking
Step 2 - Bay Diary - Add the Booking (De-stuffing) and link the GRN
Step 3 - TCM - Locate the Job in WIP and select it
Step 4 - TCM - Confirm the move details before starting the task
Step 5 - TCM - Move the container on to the bay and Confirm the task
A notification bar displays at the top of the screen to confirm that the task has been completed successfully
The status of the Bay Diary booking will be updated to "Arrived"
Completing the container yard task will also send the WCS tasks.
Step 6 - WCS - Receipt the pallets
Once all pallets have been receipted a new Container Yard Move will be created to return the container to the yard
Step 7 - WCS - Put-away the Pallets
Receipt status updated to "Putaway Confirmed" in WMS
Step 8 - TCM - Select the task in WIP
Step 9 - TCM - Select a location to return the empty container to
Step 10 - TCM - Confirm the move details before starting the task
Step 11 - TCM - Move the container on to the bay and Confirm the task
A notification bar displays at the top of the screen to confirm that the task has been completed successfully
Bay Diary booking status is updated to "Processed"
APPENDIX A DOCUMENT HISTORY
Document History
| Version | Date | Status | Reason | Initials |
| 0.1 | 05/03/2019 | In Progress | To record process flows from Calidus systems perspective | CH |
| 0.2 | 18/03/2019 | In Progress | Various changes including addition of ECC flow and example | CH |
| 0.3 | 18/04/2019 | For Review | Added in FCC Vessel process. Document ready for review | CH |
| 2.0 | 04/12/2025 | Issue | Amended following process review for SaaS conversion | ANW |
































































